Views: 0 Author: Wordfik Vacuum Publish Time: 2025-11-11 Origin: Wordfik Vacuum
The Guide to Anti-Corrosion Coatings for Dry Screw Vacuum Pumps
In demanding industries like chemicals, pharmaceuticals, and semiconductors, dry screw vacuum pumps are critical for maintaining clean, efficient processes. However, their performance and longevity are constantly under threat from corrosive gases and aggressive media. The single most effective strategy to protect your investment? Selecting the right anti-corrosion coating.
This guide provides a clear breakdown of available coatings and a practical framework for choosing the optimal one for your application.
Several specialized coatings have been developed to combat corrosion in screw vacuum pumps. Each offers a unique set of properties.
1. Fluoropolymer Coatings (PTFE, PFA)
The Non-Stick Shield: Known for exceptional chemical inertness, these coatings resist a vast range of acids, bases, and solvents. They create a smooth, non-stick surface that prevents material buildup.
Best For: Processes involving strong acids (e.g., HCl, H₂SO₄) and applications where product purity is paramount, such as pharmaceuticals and food processing.
2. Ceramic Coatings (e.g., Alumina - Al₂O₃)
The Hardened Armor: These coatings offer extreme surface hardness and superior resistance to abrasion and high temperatures.
Best For: Harsh environments with combined corrosion and erosion, such as those containing fine particulates or abrasive dust, and high-temperature processes.
3. Nickel-Based Alloy Coatings (e.g., Hastelloy)
The Tough Protector: Applied via advanced thermal spray techniques, these coatings provide a dense, thick layer that combines excellent corrosion resistance with high toughness and impact resistance.
Best For: Handling complex chemical mixtures, halogens, and reducing acids where both corrosion and mechanical durability are critical concerns.
4. Specialized Performance Coatings
Titanium Nitride (TiN): A very hard coating that significantly improves abrasion resistance, ideal for mildly corrosive but particle-laden streams.
Diamond-Like Carbon (DLC): Provides an extremely low-friction coefficient, reducing rotational resistance and energy consumption, while offering good chemical resistance.
The following table provides a quick reference to compare the key characteristics of each coating type.
| Coating Type | Corrosion Resistance | Abrasion Resistance | Max Temp. Range | Relative Cost | Best Application Fit |
| PTFE/PFA | Excellent (Broad Spectrum) | Fair | Medium (≤ 260°C) | Low | Chemical processing, pharmaceuticals, food-grade applications |
| Ceramic | Good (Acid-resistant) | Excellent | High (≥ 800°C) | Medium | Abrasive & high-temperature environments (e.g., mineral processing) |
| Nickel Alloy | Excellent (Complex mixtures) | Good | High (≤ 1100°C) | High | Severe chemical duty with mechanical stress (e.g., chemical reactors) |
| Titanium Nitride | Fair | Excellent | High (≤ 600°C) | Medium | Mildly corrosive but highly abrasive environments |
| DLC | Good | Very Good | Medium (≤ 400°C) | Medium | High-speed applications, reducing friction and energy use |
The optimal choice depends on a precise understanding of your process. Follow this logic to narrow down your options.
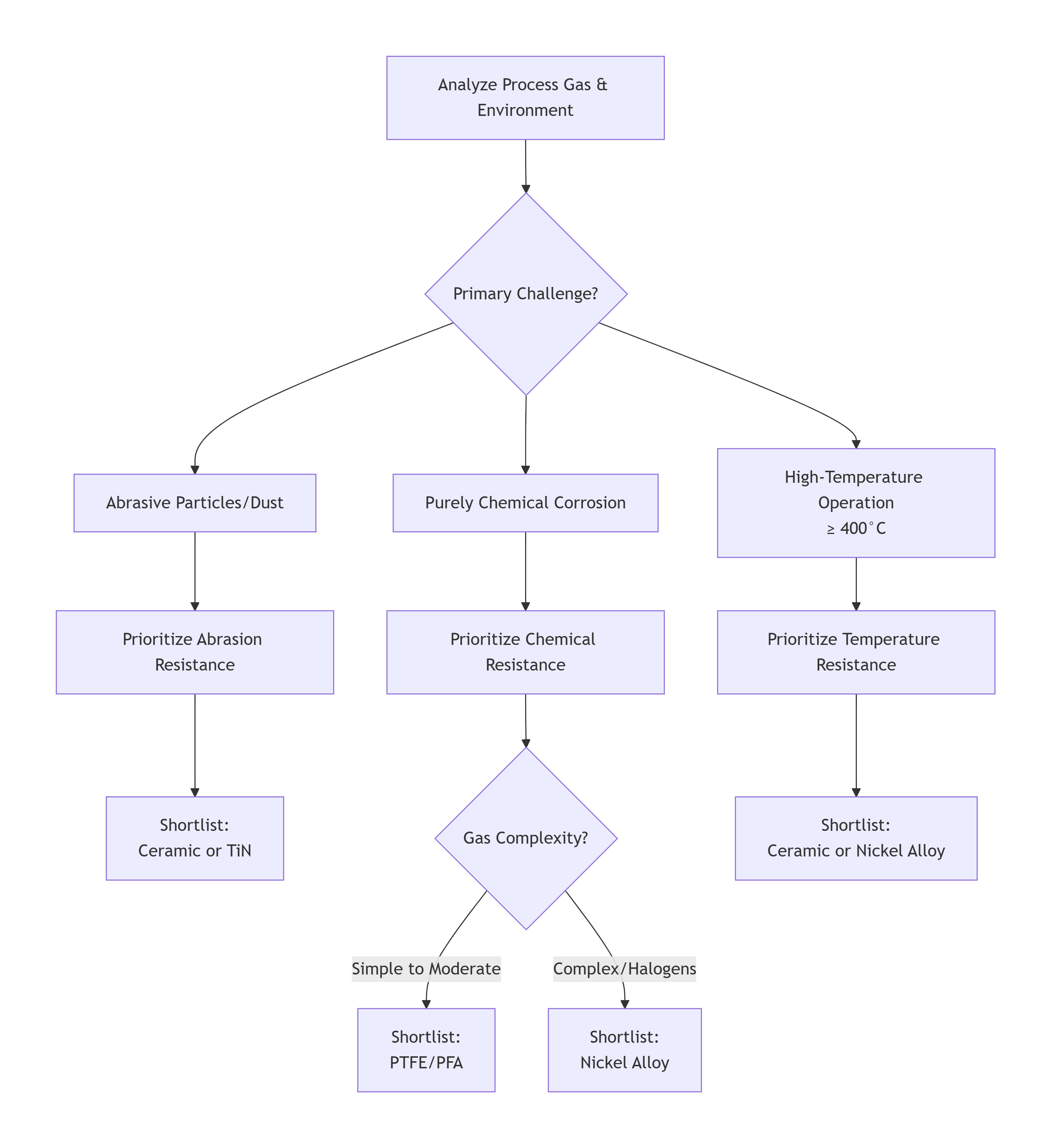
Step 1: Analyze Your Process Gas & Environment
Identify the exact chemical composition, concentration, temperature, and presence of moisture or particulate matter.
Step 2: Prioritize Your Primary Challenge
Use the flowchart below to guide your initial selection based on the most critical factor in your process.

Step 3: Final Selection Based on Secondary Factors
With a shortlist in hand, make your final decision by weighing secondary factors:
Budget: Does the performance gain justify the cost?
Mechanical Stress: Is the pump subject to vibration or potential impact?
Process Purity: Is absolute prevention of metallic contamination required?
At Wordfik, we engineer solutions for the most challenging environments. Our DVX, DVE, GLG, VLG Series dry screw vacuum pumps can be customized with a full range of advanced coatings, including PTFE, PFA, Ceramic, and Nickel Alloys.
Our technical team will work with you to analyze your specific process parameters and recommend the optimal coating strategy to maximize your pump's life, ensure reliability, and protect your bottom line.
| Wordfik Screw Vacuum Pumps | |||||
![]() | ![]() | ![]() | ![]() | ![]() | |
| Series NO. | DVX Series | DVE Series | DVS Series | GLG Series | VLG Series |
| Pumping Speed | 18-220 m³/h | 100-1800 m³/h | 8-250 m³/h | 350-23000 m³/h | 380-5100 m³/h |
| Ultimate Pressure | 0.1 Pa | 5 Pa | 0.05 Pa | 200 mbar | 0.6 mbar |
| Cooling Method | Air-Cooled | Water-Cooled | Air-Cooled / Water-Cooled | Air-Cooled / Water-Cooled | Air-Cooled / Water-Cooled |
| Dry / Oil | Dry | Dry | Dry | Dry | Low-Oil |
| Click the Series No. to view details | |||||